科技成果
科研动态
-
北理工在小分子有机太阳能电池优化策略方面取得...2021-12-16 -
北理工在硒吩类聚合物太阳能电池受体材料领域取...2021-12-16 -
北理工在共格纳米相强化高熵合金的组织调控与强...2021-12-16 -
北理工在二维半导体热电子掺杂方面取得重要进展2021-12-16 -
北理工在超高通量膜蒸馏海水淡化膜方面取得研究...2021-12-16 -
北理工在有机太阳能电池构筑及性能优化方面取得...2021-12-16 -
北理工在基于二维材料的多模态人造电子皮肤领域...2021-12-16 -
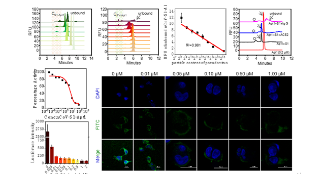
北理工团队筛选获得抗新冠病毒的中和核酸适配体2021-11-24 -
北理工在气相团簇化学领域取得重要进展2021-11-24 -
北理工在基因编辑治疗肿瘤方面取得进展2021-11-24 -
永利yl23411科研团队揭示蜜蜂腹部具毛表面的减...2021-11-24 -
北理工在Pd催化共轭二烯与吡唑的氢胺化反应方...2021-11-24 -
北理工在渗透汽化分离膜研究方面取得重要进展2021-11-24 -
北理工团队在傅里叶叠层显微成像像差校正方面取...2021-11-24 -
北理工在二维共轭MOFs材料的设计合成及高效...2021-11-24 -
北理工在光电融合储备池计算用于语言学习方面取...2021-11-23 -
北理工在无线充电微型超级电容器方面取得进展2021-11-23 -
北理工在等离子体掺杂半导体纳米晶增强光动力治...2021-11-23 -
北理工在大规模多信号输入输出检测问题的研究方...2021-11-23 -
北理工大学在Stokes流体研究方面取得重要...2021-11-23 -
北理工在相对广义汉明重量方面取得新研究成果2021-11-23
