北理工团队在光激活外泌体增敏肿瘤免疫治疗方面取得重要进展

近日,国际顶级期刊Advanced Materials(影响因子32.086)报道了永利yl23411黄渊余课题组在光激活外泌体增敏肿瘤免疫治疗方面的研究进展,相关成果以“Photoactivatable Silencing Extracellular Vesicle (PASEV) Sensitizes Cancer Immunotherapy”为题发表。该工作第一作者为永利yl23411前沿交叉科学研究院/生命学院博士后陆梅博士、国家纳米科学中心邢昊楠博士,通讯作者为国家纳米科学中心梁兴杰研究员(北理工兼职教授)、北理工黄渊余教授,北理工为论文第一单位。
临床上患者对单一免疫疗法的总体响应率仅为10-30%。如何提高患者响应率是肿瘤免疫治疗领域有待攻克的重点。最近研究发现,P21活化激酶4(p21-activated kinase 4,PAK4)是肿瘤阻止杀伤性T细胞浸润,实现免疫逃逸的关键靶点。在低T细胞浸润患者的肿瘤组织中,PAK4表达丰富。此外,免疫原性弱也是导致肿瘤免疫治疗耐受的重要因素。胞外囊泡是新一代的药物递送载体,近年来广泛用于siRNA等核酸药物的递送,具低免疫原性、良好的循环稳定性及肿瘤趋向性。
基于此,梁兴杰研究员与黄渊余教授团队设计了新型的光激活胞外囊泡(PASEV),将免疫浸润与免疫激活进行有机组合,协同增敏肿瘤免疫治疗。首先,针对肿瘤阻止免疫细胞浸润、实现免疫逃逸的关键靶点PAK4,设计可特异沉默PAK4表达的siRNA(siPAK4),并将其与光可激活、活性氧(ROS)敏感的聚乙烯亚胺(PEI)进行组装,形成纳米复合物。然后,用M1型巨噬细胞的胞外囊泡对纳米复合物核心进行伪装,赋予其良好的生物相容性、良好的循环稳定性及肿瘤趋向性(图1)。

图1 PASEV的制备及抗肿瘤机制示意图
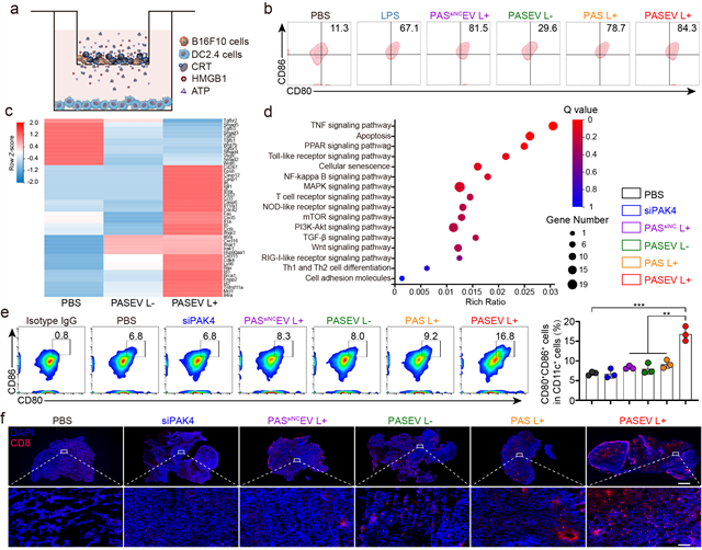
作者阐明了光激活胞外囊泡增敏肿瘤免疫治疗的机制,siPAK4可从源头上有效沉默肿瘤“守卫兵”PAK4的表达,阻断WNT/β-catenin信号通路,增加肿瘤组织中趋化因子CCL4等的表达水平,从而将细胞毒性T淋巴细胞招募到肿瘤内部,浸润肿瘤组织;光激活聚合物材料则可通过免疫原性细胞死亡级联反应(ICD)增强肿瘤免疫原性,促进树突细胞成熟,激活细胞毒性CD8+ T细胞(图2)。该研究为提高当前肿瘤免疫治疗的响应率,实现免疫增敏提供了新思路。

图2 PASEV增敏肿瘤免疫治疗的机制
论文链接: https://doi.org/10.1002/adma.202204765
